请在
下方输入
要搜索的题目:
搜 索
la( 求(1 (1 -)lim,COS
la( 求(1 (1 -)lim,COS
发布时间:
2026-02-17 23:50:26
首页
国家电网试题
推荐参考答案
(
由 题搜搜 官方老师解答 )
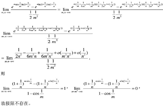
答案:
相关试题
1.
la( 求(1 (1 -)lim,COS
2.
cos /1 cos /1 cos"
3.
cos 1 cos … 1 cos7
4.
lim(x->1)1/(1-x)-3/(1-x^3)求极限
5.
mx1 xx 1 osx … √1 cos
6.
lir1 cx- 1 2J /1 cos
7.
已知sinα+sinβ=1 cosα+cosβ=0 那么cos2α+cos2β等于()。A.0B.1C.-1D.±1
8.
(2) lim v2-√1 cosxsin
9.
(1)lim(3x-1)=8→3
10.
求lim
登录 - 搜搜题库网
登录
立即注册
已购买搜题包,但忘记账号密码?
登录即同意
《服务协议》
及
《隐私政策》
注册 - 搜搜题库网
获取验证码
确认注册
立即登录
登录即同意
《服务协议》
及
《隐私政策》