请在
下方输入
要搜索的题目:
搜 索
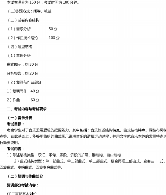
8年湖南师范大学907作曲专业理论综合考研大纲
8年湖南师范大学907作曲专业理论综合考研大纲
发布时间:
2026-01-06 14:57:29
首页
智慧树
推荐参考答案
(
由 题搜搜 官方老师解答 )
答案:
相关试题
1.
8年湖南师范大学907作曲专业理论综合考研大纲
2.
广西师范师范大学333教育综合考研招生院系
3.
关注最新考研大纲是什么意思?
4.
湖南师范大学的校风()
5.
[简答题]【湖南师范大学】朴学
6.
2020年南京农业大学820古代汉语考研大纲
7.
2013年浙江大学334新闻与传播专业综合能力专业硕士]考研真题(忆版)
8.
负强化湖南师范大学2014研]
9.
登门槛技术(湖南师范大学2009)
10.
《金融硕士大纲解析》,首都师范大学出版社,2019年版
登录 - 搜搜题库网
登录
立即注册
已购买搜题包,但忘记账号密码?
登录即同意
《服务协议》
及
《隐私政策》
注册 - 搜搜题库网
获取验证码
确认注册
立即登录
登录即同意
《服务协议》
及
《隐私政策》